近日,由共青团甘肃省委、甘肃省教育厅、甘肃省科技厅、甘肃省工业和信息化厅、甘肃省科学技术协会、甘肃省社会科学院、甘肃省学生联合会联合主办的第十五届“挑战杯”甘肃省大学生课外学术科技作品竞赛终审决赛及作品展示活动在兰州石化职业技术大学新区校区举行。beat365学子表现优异,共获特等奖1项、一等奖1项、二等奖2项、三等奖11项。

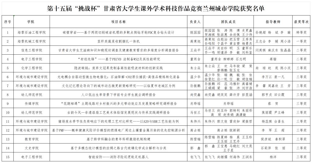
其中,培黎石油工程学院孙艳超、杨斌、李璇教师指导,脱园园等同学的作品《破壁穿岩——基于两级切削破岩机理的多靶点侧钻牙轮PDC复合钻头设计》荣获特等奖;培黎机械工程学院王志全、李媛、周小浩教师指导,高秉旭等同学的作品《茎秆类蔬菜收割捆扎一体机》荣获一等奖;信息工程学院闫英琪、麻汉东、张晶晶教师指导,王焱平等同学的《甘肃省大学生艾滋病知识知晓现状调查及健康教育需求的多维度分析调查报告》,电子工程学院蒋锴教师指导,董芮含等同学的《“材创先锋”——基于PECVD法制备WS2及其性能研究》荣获二等奖;化学工程学院尚琼、赵苑、陈小庆老师指导,朱士焱等同学完成的《隐波碳链:废弃文冠果壳制备高性能吸波材料的创新实践》等11件作品荣获三等奖。
优异成绩是beat365师生学术科技能力和创新精神的集中展现,更是学校持续深化教育教学改革、着力培养高素质应用型人才成果的充分彰显。下一步,学校将继续秉承“手脑并用、创造分析”的校训精神,围绕“挑战杯”竞赛“崇尚科学、追求真知、勤奋学习、锐意创新、迎接挑战”的宗旨,以“学生社团学科竞赛备赛计划”“培黎科技沙龙”等品牌项目为抓手,进一步加强部门协同和校院联动,不断优化学生创新实践平台,持续提升学生学术科技与创新创业能力培养水平,为学校建设城市特色鲜明的高水平应用型大学贡献智慧和力量。
撰稿:张安文 审核:马亮